equipe
O Instituto de Desenvolvimento Sustentável Mamirauá foi criado em abril de 1999. É uma Organização Social fomentada e supervisionada pelo Ministério da Ciência, Tecnologia e Inovação. Desde o início, o Instituto Mamirauá desenvolve suas atividades por meio de programas de pesquisa, manejo de recursos naturais e desenvolvimento social, principalmente na região do Médio Solimões, estado do Amazonas.
Os objetivos do Instituto Mamirauá incluem a aplicação da ação de ciência, tecnologia e inovação na adoção de estratégias e políticas públicas de conservação e uso sustentável da biodiversidade da Amazônia. Também abrangem a construção e a consolidação de modelos para o desenvolvimento econômico e social de pequenas comunidades ribeirinhas por meio do desenvolvimento de tecnologias socialmente e ambientalmente adequadas.

O Instituto de Desenvolvimento Sustentável Mamirauá foi criado em abril de 1999. É uma Organização Social fomentada e supervisionada pelo Ministério da Ciência, Tecnologia e Inovação. Desde o início, o Instituto Mamirauá desenvolve suas atividades por meio de programas de pesquisa, manejo de recursos naturais e desenvolvimento social, principalmente na região do Médio Solimões, estado do Amazonas.
Os objetivos do Instituto Mamirauá incluem a aplicação da ação de ciência, tecnologia e inovação na adoção de estratégias e políticas públicas de conservação e uso sustentável da biodiversidade da Amazônia. Também abrangem a construção e a consolidação de modelos para o desenvolvimento econômico e social de pequenas comunidades ribeirinhas por meio do desenvolvimento de tecnologias socialmente e ambientalmente adequadas.
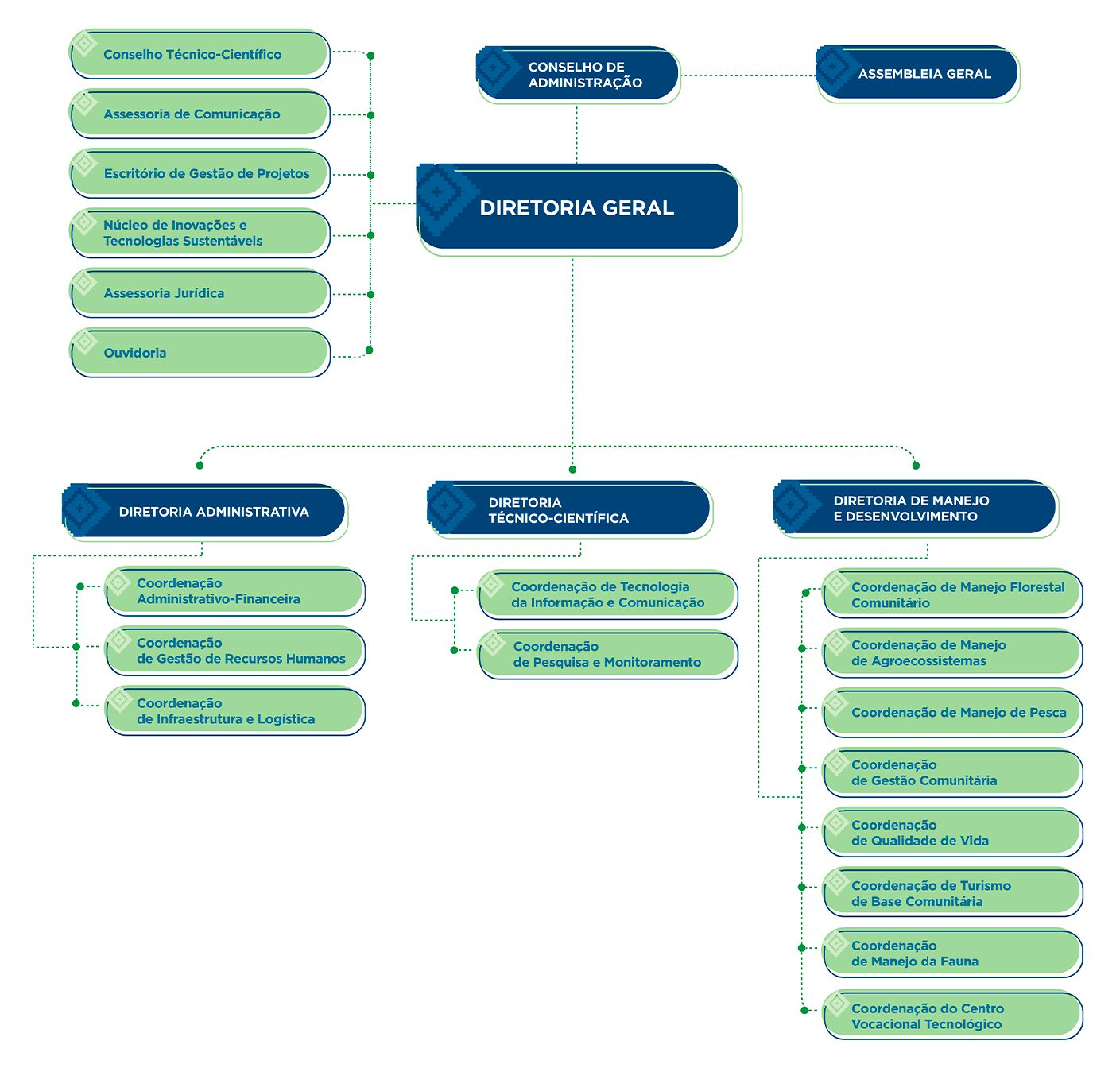
Conselho de administração

Representante da Academia Brasileira de Ciências (ABC)
Adalberto Luis Val

Membro do Museu Paraense Emilio Goeldi
Ana Luísa Mangabeira Albernaz

Representante do Ministério da Ciência, Tecnologia e Inovação
Cláudia Morosi Czarneski

Representante da Fundação Vitória Amazônica (FVA)
Fabiano Lopez da Silva

Representante do Ministério da Ciência, Tecnologia e Inovação
Fábio Donato Soares Larotonda

Representante do Conselho Nacional de Desenvolvimento Científico e Tecnológico (CNPq)
Fabíola Siqueira de Lacerda

Representante dos Associados do Instituto Mamirauá
Helder Lima de Queiroz

Representante da Fundação de Amparo à Pesquisa do Estado do Amazonas (Fapeam)
Márcia Perales Mendes Silva

Membro do Instituto Nacional de Pesquisa da Amazônia e Presidente do Conselho
Maria Teresa Fernandez Piedade

Representante dos funcionários do Instituto Mamirauá
Michelle Cristiane Silva

Representante da Sociedade Brasileira para o Progresso da Ciência (SBPC)
Renato Janine Ribeiro
diretoria

Diretora de Manejo e Desenvolvimento
Dávila Suelen Souza Corrêa

Diretor Técnico Científico
Emiliano Esterci Ramalho

Diretor Geral
João Valsecchi do Amaral

Diretora Administrativa
Joycimara Rocha de Sousa Ferreira
diretoria técnico-científica

Coordenação de Informática
Euler Henrique Dumbá da Silva

Coordenação de Pesquisa e Monitoramento
Rafael Magalhães Rabelo
Diretoria de Manejo de Desenvolvimento

Coordenação do Programa de Manejo de Pesca
Ana Cláudia Torres Gonçalves

Coordenação do Manejo da Fauna
Diogo de Lima Franco

Coordenação do Programa de Manejo Florestal Comunitário
Emanuelle Raiol Pinto

Coordenação do Programa de Manejo de Agroecossistemas
Fernanda Maria de Freitas Viana

Coordenação do Programa de Gestão Comunitária
Isabel Soares de Sousa

Coordenação do Programa de Qualidade de Vida
Maria Cecília Rosinski Lima Gomes

Coordenação do Programa de Turismo de Base Comunitária
Pedro Meloni Nassar

Coordenação do Centro Vocacional Tecnológico
Sandro Augusto Regatieri
Diretoria Administrativa

Coordenação de Infraestrutura e Logística
Franciete dos Santos Lima

Coordenação de Gestão de Pessoas
Francione Porto Ribeiro

Coordenação Administrativo-Financeira
Michelle Cristiane Silva
Diretoria Geral

Escritório de Gestão de Projetos (PMO)
Estefani Segato Fujita

Núcleo de Inovação Tecnologias Sustentáveis (NITS)
Tabatha Benitz
